2021年6月19日英语专业四级监考流程安排

来源:伟德bevictor发布时间:2021-06-16浏览次数:1921

主  考:曹杰

副主考:邵晓根  韩海燕

巡  考:周珊珊  张秀萍  薛永  范迎波  郑清军  聂佳旭

 

7:40   监考老师领取考号、监考用品后贴考号 (试卷收发室:敬业F509)

7:50   放音人员领取磁带/CD(张青松、潘冬  (试卷收发室:敬业F509)

7:55   监考老师领取试卷(地点:敬业F509)

8:00   收取健康情况声明书,考生进入考场并在考生报名册上签名,   

8:10   监考老师宣读考生守则

8:15   考场中2名考生代表须上台协助监考教师检查本考场试卷袋的密封情况

8:20   监考老师启封试卷

8:25   考生停止入场

8:30   考试开始,巡视人员巡视

11:00  考试结束,监考老师收试卷,并将试卷交到敬业F509(试卷收发人:赵清  姜代兵)

试卷邮寄人: 赵  清  姜代兵

监考:

 01考场 敬业F501  朱淑芹   袁继春    02考场 敬业F502  刘新茂    马龙云

 03考场 敬业F503  杜洪晴   曹丹丹    04考场 敬业F504  邓  瑶    刘艳明

 05考场 敬业F505  苑庆春   王孝会    06考场 敬业F506  赵  侠    詹绍霞

 07考场 敬业F507  李 彬    孙  红    08考场 敬业F508  陈明惠    葛令芽

 09考场 敬业F407  王  琴   郭  帅    10考场 敬业F408  彭  娟    张晴晴

后勤保障:马  璇

 试卷收发室(考务办):敬业F509               考生休息室:敬业F510

 

注:1. 请监考老师自带耳机, 全程佩戴口罩。

    2. 请监考老师务必仔细阅读附件:

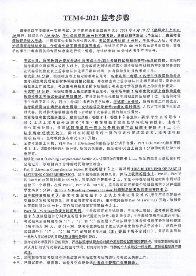
(1)TEM4-2021监考步骤;

(2)TEM4-2021考试须知等;

(3)健康情况声明书上交考务办。 

附件1:健康情况声明书.doc